Product Introduction
The Plate Chain Feeder is a type of conveying equipment that can transport materials of different particle sizes and bulk densities to various receiving devices. It is mainly used for continuous and uniform feeding from storage bins to crushers, conveyors, or other machines. It is also suitable for short-distance transportation of large, dense materials. The equipment is widely used in industries such as mining, metallurgy, construction materials, chemical engineering, and coal.
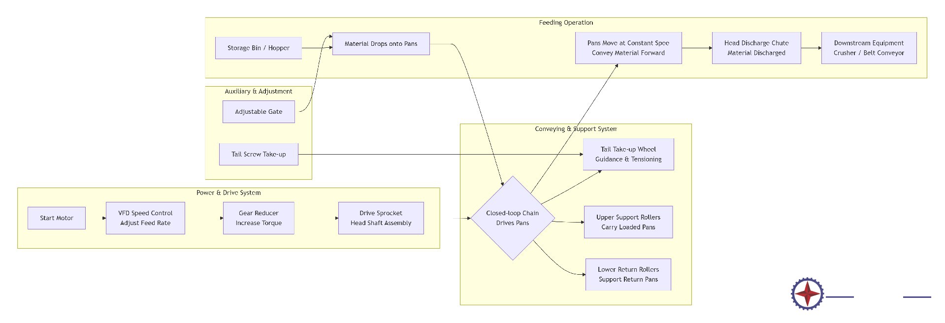
workflow diagram

Working Principle
1. Power and Transmission:
After the motor starts, the power is transmitted to the drive shaft through the coupling and reducer. The sprocket on the drive shaft rotates, driving the high-strength chain that is engaged with it to move.
2. Carrying and Conveying:
Material enters the feeder from the storage bin and falls onto the metal chain plates, which are pulled by the chain. Under the drive of the sprocket at the head, the chain moves in a straight line, pushing the material forward. The material is then discharged from the head of the machine, completing the feeding process.
3. Uniform Speed and Adjustment:
The feeding speed is mainly adjusted by changing the motor speed using a frequency converter. By altering the motor’s input frequency, the running speed of the chain plates can be precisely controlled (usually not exceeding 0.25 m/s), thereby adjusting the feed rate. In more advanced volumetric feeding systems, the equipment also weighs in real-time, and the control system automatically adjusts the chain plate speed through PID calculations to maintain a constant feed rate, achieving high-precision volumetric feeding (dynamic accuracy can reach up to 0.5%).
Product Highlights
* Super Strong Load Capacity, High Temperature and Impact Resistance:
The metal chain plate structure can transport large, high-temperature (up to 800°C), and sharp materials without fear of tearing. It has strong impact resistance.
* Forced Feeding, No Slipping:
Similar to a tank tread system, the chain drive ensures stable transportation of sticky, heavy materials without slipping or shifting.
* Intelligent Speed Control, Uniform and Stable:
The frequency control combined with a uniform feeding mechanism achieves uniform feeding speed, eliminating material fluctuations and ensuring high efficiency for subsequent equipment.
* Durable and Easy to Maintain:
With a modular design, individual chain plates can be replaced. The equipment has a long service life (8–10 years), is easy to maintain, and features a sealed, dustproof structure that
application



