Product Introduction
The Tumbling Screen is a highly efficient waste sorting equipment. Its core principle is based on the differences in the shape, density, and elasticity of materials, which causes them to follow different movement trajectories on a slanted screen surface. This results in effective separation. Due to its excellent sorting accuracy, it is widely used in solid waste treatment (such as municipal solid waste and construction waste). The core advantage of the tumbling screen lies in its ability to sort mixed waste into three categories solely through physical motion, making it easy to proceed with further recycling or processing.
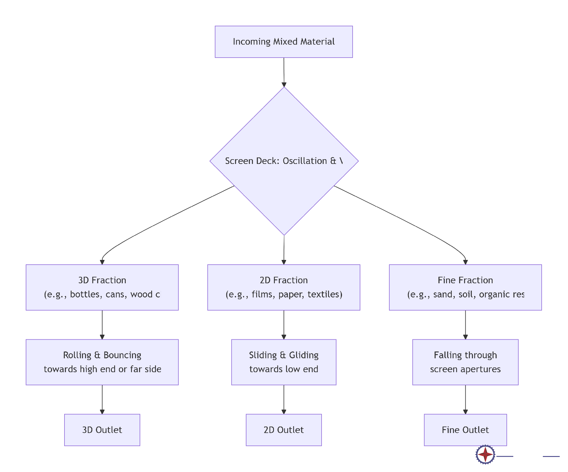
workflow diagram

Working Principle
1. Motivation and Drive:
The motor drives the screen through an eccentric shaft (or parallel four-bar mechanism), generating a motion similar to a bouncing or oscillating circular motion. The entire screen is usually installed at an inclined angle, which can be adjusted based on the material type.
2. Trajectory Separation:
After the material enters the screening surface, it moves forward under the influence of vibration and gravity. Different materials exhibit different behaviors:
* 3D Materials (e.g., bottles, cans, wood): These have a larger density and a solid shape. They roll and bounce well on the screen, moving quickly towards higher or far ends of the screen due to their good mobility.
* 2D Materials (e.g., thin films, paper, fabrics): These have a smaller density and flat shape. They have a high coefficient of friction with the screen surface, and their bouncing effect is poor. They mainly slide, moving slowly and falling off from the lower part of the screen.
* Screen Underflow (e.g., sand, food scraps): These materials are smaller than the screen hole size and directly pass through the screen holes during motion.
3. Final Separation:
The three types of materials move along different paths and are eventually discharged from three different outlets, completing the sorting process.
Product Highlights
* One Machine, Three Functions, High Efficiency:
It completes 3D separation in a single pass, greatly simplifying the process.
* High Sorting Accuracy:
Effectively resolves the “mixed” problem commonly seen in wind sorting, improving purity and separation results.
* Flexible Adjustment:
Both the screen’s angle and vibration frequency are adjustable, allowing it to quickly adapt to different waste compositions.
* Durable Design:
The screen surface is wear-resistant and adopts a modular design, making it easy to maintain and replace the screen mesh.
application



