Product Introduction
Compared to traditional landfilling, waste incineration power The Shredder is primarily used for urban waste disposal, resource recycling, and the pre-treatment of renovation waste in the environmental protection field. The internal drum is equipped with blades that can automatically shred the waste without human intervention and then transport it to subsequent sorting equipment. The shredder from Xingguang Group utilizes the cutting and tearing principle between two counter-rotating blades to shred the materials. The equipment features low speed, high torque, large cutting force, excellent shredding performance, low noise, and good stability.
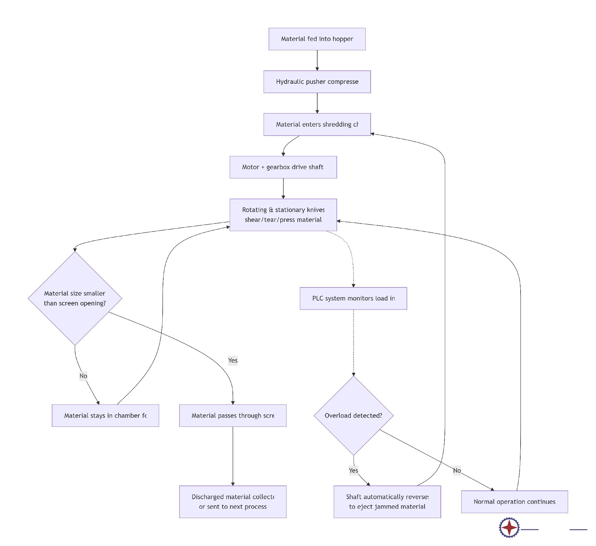
workflow diagram

Working Principle
1. Material Feeding and Pushing:
Materials enter the shredder chamber through the feeding system. For single shaft shredders, a hydraulic pushing system continuously pushes the material toward the rotating blades.
2. Core Shredding Process:
This is the key step. The materials are shredded into smaller pieces by strong shearing, tearing, and compression forces between the rotating blades and the fixed blades.
3. Screening and Discharge:
After shredding, materials that are smaller than the screen’s mesh size will be discharged through the bottom. Materials that do not meet the required size will continue to circulate inside the machine for further shredding until they reach the desired size.
Product Highlights
Modular Design | Easy Operation | Uniform Discharge | Large Capacity
* Flexible adjustment of blades to match different types of waste.
* High-quality alloy steel blades with excellent wear resistance.
* Unique blade design for easy maintenance and replacement.
* Prevents overloading, offering flexible and convenient operation.
* Large capacity feed hopper design ensures uniform discharge.
application



